6月19日晚,长江日报省党代会“云端会客厅”第二场网络直播举行,围绕“打造全国科技创新高地,武汉应该怎么做”主题,邀请到江汉大学党委书记覃道明,湖北鼎龙控股股份有限公司副总裁、显影材料研发部部长肖桂林两位省党代表,接受长江日报记者谭芳访谈。

▲6月19日,省党代表、江汉大学党委书记覃道明(左上)和省党代表、湖北鼎龙控股股份有限公司副总裁、显影材料研发部部长肖桂林(右上)做客长江日报云端会客厅。记者肖僖 摄
两位省党代表认为,建设全国构建新发展格局先行区,应在科技创新上率先发力。加快建设具有全国影响力的科技创新中心和湖北东湖综合性国家科学中心,武汉更要自觉当先锋、打头阵。

不能关起门来搞创新
解放思想
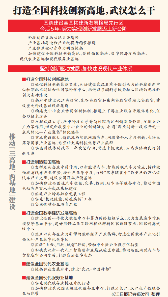
加快建设“三高地、两基地”
长江日报:加快建设武汉具有全国影响力的科技创新中心和湖北东湖综合性国家科学中心,武汉应该从哪几个方面发力?
覃道明:武汉城市能级优势明显、枢纽地位突出,具有创新平台容纳优势、产业容纳优势和体制机制容纳优势。建设武汉具有全国影响力的科技创新中心,要找准主攻方向,始终坚持“四个面向”,加强科技供给,补齐科技短板,提升创新体系整体效能。尤其是要围绕“三高地、两基地”建设,坚持创新驱动发展,加快建设现代产业体系。
其次,武汉须加快提升原始创新策源能力,前瞻部署实施一批战略性、储备性技术研发项目,加快推进以东湖科学城为核心区域的光谷创新大走廊建设,努力产出一批重大引领性原创性科技成果,抢占未来科技发展制高点。
同时,不能关起门来搞创新。武汉还须进一步解放思想、更新观念,完善创新决策、创新投入、权益分配、容错纠错等方面体制机制,营造优质创新生态;更加主动地融入全球创新网络,实现优势互补,在开放合作中提升自身科技创新能力。
肖桂林:聚焦构建“51020”现代产业集群,武汉还应发挥重大创新平台、龙头企业引领作用,加强重点领域技术研发和创新突破,加大高新技术企业、科技型中小企业培育力度,全面强化产业创新科技支撑,加快培育打造一批具有全球影响力的创新型产业集群。

▲3月31日,“一起向未来”新时代英雄城市学子行启动仪式暨首站青年学子“车谷行”活动在武汉经开区举行
校企合作成就一段佳话
面对产业需求
企业有使命加强自主创新
长江日报:加快建设武汉具有全国影响力的科技创新中心,要充分释放高校、科研院所、企业等各方潜能。这其中,企业如何更好发挥创新主体作用?
肖桂林:要建设全国科技创新高地,作为创新主体,武汉企业要付出更多努力,展现更大担当作为。从自主研发激光打印复印耗材领域核心高技术产品起步,再到进入半导体和光电显示产业,鼎龙有一个比较清晰的发展思路,也一直是想在前、走在前、干在前。
面对产业需求,企业有使命加强自主创新。以我所在的显影材料研发部为例,为了生产出国产彩色碳粉,我和成员们常年泡在实验室,一年几千次实验,三年间从不间断。就在近期,作为武汉首批科技“揭榜挂帅”单位,鼎龙控股牵头启动AMO-LED显示屏用PSPI材料制备关键技术及工艺项目。作为国内首家企业,鼎龙已开始对新材料PSPI的研发。
在鼎龙,七大技术平台上分布有近200位硕博士,三年研发投入占总营收约12%。作为一家高科技民营企业,我们将进一步坚定发展信心,持续推动自主创新,为湖北建设全国构建新发展格局先行区、建设武汉具有全国影响力的科技创新中心贡献力量。

▲湖北鼎龙控股股份有限公司
长江日报:打通“源头创新—技术开发—成果转化—产业集聚”转化链条,高校和企业缺一不可。高校应如何加强与企业的合作,助力科教人才优势加快转化为创新发展优势?
覃道明:加强高校与企业合作,加快把科教人才优势转化为创新发展优势,需要科技共创、人才互动和校企双进。
具体来说,要构建“企业+院校”合作机制,采用校企双方共建科创平台、创新孵化器和实验室等方式,结合企业发展需要,开展课题研究,实现结对发展。同时,搭建人才发展平台,一方面企业向院校派遣研发人员、技术人员学习培训;另一方面,院校组织专家、学者赴企业建立研发团队,实现成果转化。另外,还要积极探索产教融合方式,解决劳动技能人才缺乏问题。

长江日报:产学研用一体化平台如何形成合力?
肖桂林:鼎龙与江大之间就有一段佳话。鼎龙和江汉大学对OLED用基板PI都有深入的研究,双方进行了深入的交流与合作,最终OLED基板用PI的产业化在鼎龙得到了实现。该项目已经实现了1000吨规模的产业化,鼎龙控股也是国内唯一已将PI浆料产业化的单位。
同时,江汉大学多年来为企业及产业输送人才。

▲江汉大学
营造千帆竞发创新生态
为不同类型人才
提供有激励性的评价机制
长江日报:在加快建设全国科技创新高地中,要如何推进人才等要素的培育,营造千帆竞发、万马奔腾的良好创新生态?
覃道明:要建强人才队伍,下更大力气建设产学研用一体化创新平台、完善创新政策、优化创新环境,依托平台建设人才队伍,打造人才集聚“强磁场”。同时,要进一步提高人才培养质量,要更大规模留下更多的高校毕业生,扩大有效留用,让武汉成为各类人才向往之地。
肖桂林:我认为,加快打造全国科技创新高地,省市要加大对科技型民营企业技术创新和产业化支持力度,提升科技型民营企业的创新信心和动力;同时,要在出台并落实人才安居补贴等人才政策之外,加大拓宽政策供给,比如解决高层次人才的后顾之忧,打造良好的“招才引才、用才留才”的政策环境;再比如要支持更多高科技民营企业进入省市重点研发计划、科技成果转化重大专项、揭榜挂帅等重大项目。

▲江汉大学科技创新大楼效果图
长江日报:在汉高校应如何深入推进科技人才评价、科技成果评价和职务科技成果等方面赋权改革?
覃道明:国际化的科技人才队伍是我国掌握全球科技竞争先机的核心力量,更是建设全国科技创新高地的第一资源。我建议,在汉高校要树立正确的评价理念,推行代表性评议制度,尤其是要推进代表性成果的质量、贡献与影响;其次,要完善同行评议制度,多措并举建设专家数据库。
同时,对企业、优秀青年和特殊人才应予以政策倾斜和支持。对于当前走在科技创新创业一线的企业科研人才、处于创新发展成长期的优秀青年人才等要专事专议、甚至专人专评,为不同类型的人才提供更加公开、公正、有激励性的人才评价机制。

主办单位:好博·(中国)体育股份有限公司网站
承办单位:武汉经济技术开发区(汉南区)城市运行管理中心
备案证编号:鄂ICP备2022016438号-1©1997- 版权所有
鄂公网安备 42011302000122号 网站标识码:4201130014